In this page, a list of scenarios where AI tools have been used for doing some job that a consultant / business analyst does and the input and outputs are provided as illustrations. Do note that the prompts given below are very generic without specific details as these are only for illustration of the possibilities. The prompts need to be suitably worded to get good results.
- Creation of Process flow diagram for purchase to payment process
- Creation of State model diagram for IT helpdesk system
- Creation of Usecases and User Stories for a Lost and Found application
- Creation of an RFP
Scenario: Use Gemini Chat to create a process flow diagram for Purchase to Payment process.
Prompt
Create a process flow diagram for a purchase process where the process starts with a user raising a purchase request and then followed by approvals by stakeholders and then purchase department ordering the item and item being received, and payment be made.
Response
@startuml
' --- Configuration ---
skinparam handwritten false
skinparam titleFontSize 18
title Simplified Purchase Process Flow
' --- Start of the Process ---
start
' Step 1: User raises a purchase request
:Raise Purchase Request;
' Step 2: Approvals by stakeholders
if (Approvals Required?) then (yes)
:Submit for Approval;
' Simplified loop for multiple sequential approvals
repeat
:Send to next Approver;
repeat while (Are All Approvals Received?) is (no)
:Approvals Complete;
else (no)
:Directly Approved;
endif
' --- Procurement & Fulfillment ---
' Step 3: Purchase department orders the item
:Purchase Department Orders Item (PO Created);
' Step 4: Item is received and validated
:Receive Item and Create GRN;
' Step 5: Payment is made
:Reconcile GRN and Invoice;
:Make Payment to Vendor;
' --- End of the Process ---
stop
@enduml
PlantUML picture

Scenario: Use Gemini chat to create a state model for an IT HelpDesk system of an enterprise
Prompt
create a list of states for a typical IT helpdesk system in an enterprise. For these states, create a state chart as per UML conventions
Response
States for a Typical IT Helpdesk System
A typical IT helpdesk ticket moves through a series of defined states that represent its status and the actions being taken. Here are the most common states:
- New: The initial state of a ticket when it is first created by a user. No action has been taken yet, and it is awaiting review.
- Assigned: The ticket has been reviewed and assigned to a specific IT support agent or team for resolution.
- In Progress: The assigned agent is actively working on the issue reported in the ticket.
- Pending: The agent is blocked and waiting for information from an external source, such as the user, a third-party vendor, or another department.
- Resolved: The agent believes they have fixed the issue and has implemented a solution. The ticket is now awaiting confirmation from the user.
- Closed: The user has confirmed that the issue is fixed, or a set amount of time has passed since the ticket was marked as “Resolved” without a response. This is the final state for a successful resolution.
- Reopened: The user reports that the issue has resurfaced after the ticket was marked as “Resolved.” The ticket’s status is reverted to this state to be re-addressed by a support agent.
Plant UML Code
@startuml
' --- Configuration ---
skinparam stateFontName Helvetica
skinparam titleFontSize 18
title Issue Tracking State Machine
' --- State Definitions (Explicit Aliases) ---
state "New Request" as New
state "Assigned" as Assigned
state "In Progress" as InProgress
state "Pending User Info" as Pending
state "Resolved" as Resolved
state "Closed" as Closed
state "Reopened" as Reopened
' --- 1. Initial State and Assignment ---
[*] --> New
New --> Assigned : Assign Ticket
' --- 2. Main Workflow Cycle ---
Assigned --> InProgress : Start Work
InProgress --> Pending : Wait for Info / Pause
Pending --> InProgress : Info Received
' --- 3. Resolution and Closing ---
InProgress --> Resolved : Issue Fixed
Resolved --> Closed : User Confirms / Auto-Close
' --- 4. Exception Path ---
Resolved --> Reopened : Issue Resurfaces
Reopened --> Assigned : Re-assign Ticket
' --- 5. Final State ---
Closed --> [*]
@enduml
Rendered Image in PlantUML.

State Transition Table
Prompt
For these states, create a state transition table
Response
Based on the states and transitions defined in the Canvas, here is a state transition table for the IT helpdesk system.
| Current State | Event / Action | Next State |
| Initial State | Ticket Creation | New |
| New | Assign Ticket | Assigned |
| Assigned | Start Work | In Progress |
| In Progress | Wait for Info | Pending |
| In Progress | Issue Fixed | Resolved |
| Pending | Receive Info | In Progress |
| Resolved | User Confirms / Auto-Close | Closed |
| Resolved | Issue Resurfaces | Reopened |
| Reopened | Re-assign Ticket | Assigned |
| Closed | Ticket is finalized | Final State |
Scenario: Generation of Usecases for an application using Gemini
Prompt
For a lost and found application generate a list of usecases
Based on the user stories you’ve provided, here is a list of the key use cases for a Lost and Found application:
Contact Reporter: The system facilitates secure communication between the person who lost an item and the person who found it.
Report a Lost Item: A user submits a new report for an item they have lost.
Report a Found Item: A user submits a new report for an item they have found.
Search for an Item: A user searches the system’s database to find an item.
Claim an Item: A user initiates a claim on a found item that they believe belongs to them.
Manage My Reports: A user can view, edit, or delete the reports they have submitted.
Verify Ownership: A staff member or administrator reviews and verifies claims to ensure the item is returned to the correct owner.
Prompt
For these usecases, generate a usecase diagram as per UML rules
Response
@startuml
' Set skin parameters for a cleaner look
skinparam actorStyle awesome
skinparam usecaseStyle rectangle
skinparam handwritten false
' Define the actors
actor "User" as user
actor "Staff/Admin" as admin
' Define the system boundary
rectangle "Lost and Found System" {
' Define the use cases
(Report Lost Item) as reportLost
(Report Found Item) as reportFound
(Search for an Item) as searchItem
(Claim Item) as claimItem
(Manage My Reports) as manageReports
(Verify Ownership) as verifyOwnership
(Contact Reporter) as contactReporter
}
' Define the associations between actors and use cases
user --> reportLost
user --> reportFound
user --> searchItem
user --> claimItem
user --> manageReports
admin --> verifyOwnership
admin --> searchItem
' Define the <> relationships for complex use cases
' Claiming an item includes the process of contacting the reporter and verifying ownership
claimItem .> contactReporter : <>
claimItem .> verifyOwnership : <>
@enduml
PlantUML image

Prompt
For these usecases, generate a list of functional and non-functional requirements as user stories
Response
Functional User Stories
These user stories describe the specific features and behaviors of the application from the perspective of the users.
Reporting Lost Items
- As a user who has lost an item, I want to submit a report with a description, last known location, and date, so that the system can match it with found items.
- As a user, I want to be able to upload a photo of my lost item, so that it can be easily identified by others.
Reporting Found Items
- As a user who has found an item, I want to submit a report with details about the item and where I found it, so that the owner can be notified.
- As a user reporting a found item, I want to provide my contact information privately within the system, so the owner can contact me without my personal details being public.
Searching for an Item
- As a user looking for an item, I want to search and filter reports by keyword, category, and location, so that I can quickly find a potential match.
Claiming an Item
- As a user who has found a match, I want to initiate a claim on a found item, so that I can begin the process of getting it back.
- As a user claiming an item, I want to submit proof of ownership, so the claim can be verified.
Managing Reports
- As a registered user, I want to view all of my submitted reports in a dashboard, so I can easily track their status.
- As a registered user, I want to edit or delete a report I have submitted, so I can keep my information accurate.
Communication
- As a user claiming an item, I want to be able to securely message the user who reported finding it through the application, so we can coordinate the item’s return.
Verification
- As a Staff/Admin, I want to be able to review and verify a user’s proof of ownership, so I can ensure items are returned to their rightful owners.
Non-Functional Requirements
These user stories describe the quality attributes and constraints of the application.
Performance
- As a user, I want the application to load pages within 2 seconds, so that I have a fast and responsive experience.
- As a user, I want my search query to return results instantly, so I don’t have to wait to find my item.
Security
- As a user, I want the application to protect my personal information from unauthorized access, so I feel safe using the service.
- As an Admin, I want the verification process to be secure, so that only approved staff can grant access to items.
Usability
- As a new user, I want the application to be intuitive and easy to navigate, so I can quickly submit a report without needing instructions.
- As a user, I want the application to be fully functional and easy to read on my mobile phone, so I can use it on the go.
Scenario: Use Perplexity Chat to generate list of usecases for Lost and Found application.
Prompt
Generate a list of use cases for a ‘Lost and Found’ Application to be developed for a residential higher education institute.
Response
Certainly! Here’s a comprehensive list of use cases for a ‘Lost and Found’ Application tailored for a residential higher education institute:
Core Use Cases
- Register Found Item
- Users can register items they have found on campus.
- Report Lost Item
- Users can file a report for items they have lost.
- Search Found Items
- Users can browse and filter the list of found items.
- Search Lost Items
- Users (especially finders) can view recently reported lost items to check for matches.
- Claim Lost Item
- Owners can initiate a claim when they spot their item among found items.
- Validate Claim
- Admin or Finder verifies the ownership claim (possibly with questions or documentation).
- Register Claim Resolution
- Admin marks items as “Returned to Owner” once the handover occurs.
- Edit/Delete Own Entries
- Users can edit or delete their own lost/found reports.
Administration & Moderation Use Cases
- Moderate Item Reports
- Admin reviews and approves or rejects suspicious/incomplete reports.
- Resolve Disputes
- Admin handles disputes (e.g., multiple claimants for the same item).
- View System Activity Logs
- Admin monitors app activity and generates usage reports.
- Send Notifications
- Admin or system sends notifications to users (e.g., reminders, claim updates).
User Management Use Cases
- User Registration
- New users register (possibly with institute credentials).
- User Authentication
- Users log in/log out using email, single-sign-on, or institute portal.
- Profile Management
- Users view and update their contact details.
- View Own Reports/Claims
- Users track their submitted lost/found items and claims.
Communication & Other Use Cases
- Send/Receive Messages
- System facilitates communication between finder and claimant (with privacy controls).
- Upload Item Images
- Users upload pictures with lost/found reports.
- Export Lost/Found List
- Users or admins export reports for notice boards or further action.
- Receive Automated Reminders
- Users get reminders if unclaimed items are about to be purged/disposed.
Public Information Use Cases
- View Frequently Lost Items
- Users see trends (most commonly lost items, places).
- Access Help/FAQs
- Users view help information on using the application or claiming items.
Note:
You can add, modify, or remove use cases to align with your institute’s specific requirements, policies, and processes.
If you’d like, I can elaborate on any individual use case with a full description as well!
Prompt
For this application and the identified usecases, generate a Usecase diagram as per UML convention.
Response
Certainly! Here’s a textual description of a UML Use Case Diagram for your Lost and Found Application, covering the use cases identified previously and showing the actors and their primary interactions. Since I can’t generate visual images, I will describe the use cases, actors, and their relationships as you would model them in a UML diagram.
UML Use Case Diagram Description: Lost and Found Application
Actors:
- User
- Includes: All students/residents, faculty, staff (any institute member).
- Admin
- The application administrator or authorized staff for managing and moderating the system.
- System (Optional)
- For automated processes or notifications.
Use Cases and Actor Interactions
User
- Register Found Item
- Report Lost Item
- Search Found Items
- Search Lost Items
- Claim Lost Item
- Edit/Delete Own Entries
- User Registration
- User Authentication
- Profile Management
- View Own Reports/Claims
- Send/Receive Messages
- Upload Item Images
- Export Lost/Found List
- Receive Automated Reminders
- View Frequently Lost Items
- Access Help/FAQs
Admin
- Moderate Item Reports
- Resolve Disputes
- Validate Claim
- Register Claim Resolution
- View System Activity Logs
- Send Notifications
- Export Lost/Found List
Relationships:
- User — interacts with almost all user-facing use cases.
- Admin — extends or includes certain use cases for moderation, validation, or notification.
- Some use cases such as “Validate Claim” may be initiated by the Admin during or after a “Claim Lost Item” action.
Sample Representation in Text Form
text+--------------------+ +------------------+
| User | | Admin |
+--------------------+ +------------------+
| |
|---------------------------------+ |
| | |
(uses) (uses/extends) |
| | |
+---------------+ +------------------------------+ |
| Register | | Moderate Item Reports | |
| Found Item | +------------------------------+ |
+---------------+ | Resolve Disputes | |
| | Validate Claim | |
+---------------+ | Register Claim Resolution | |
| Report Lost | | View System Activity Logs | |
| Item | | Send Notifications | |
+---------------+ +------------------------------+ |
| |
+---------------+ +---------------------+ |
| Search Found |------| Claim Lost Item |<---------+
| Items | +---------------------+
+---------------+ |
| | (includes)
+---------------+----+-----------+
| Edit/Delete Own |
| Entries |
+-------------------+
.
.
[Other use cases as listed]
How to Draw the Diagram Visually
- Draw stick figures for User and Admin on the left and right, respectively.
- Draw ovals for each use case, clustering them logically (User, Admin, Shared/System).
- Connect actors to ovals they directly participate in with solid lines.
- Use <<include>> and <<extend>> stereotypes where:
- For example, “Claim Lost Item” <<include>> “Validate Claim”.
Example Excerpt (as would appear visually):
textUser --------------------------> (Register Found Item)
| /
|-----------> (Report Lost Item)
|-----------> (Search Found Items)
|-----------> (Search Lost Items)
|-----------> (Claim Lost Item) ---------> (Validate Claim) [Admin also]
|-----------> (Edit/Delete Own Entries)
etc.
Admin --------------------------> (Moderate Item Reports)
(Resolve Disputes)
(Validate Claim)
(Register Claim Resolution)
(View System Activity Logs)
(Send Notifications)
etc.
Tips for Drawing Tool:
- You can use tools like draw.io, Lucidchart, or even Microsoft Visio to create the actual diagram.
- Place “User” and “Admin” on the left and right.
- Use <<include>> and <<extend>> as appropriate between related use cases.
If you need a simple ASCII diagram or want to provide input to a diagram tool, let me know and I can provide the diagram code for use in UML editors like PlantUML!
Prompt
Yes, I would like to use PlantUML. Do give the diagram code for PlantUML
Response
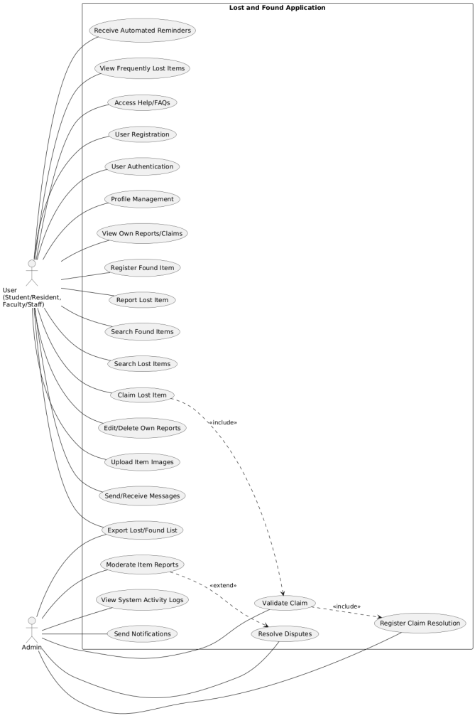
Certainly! Below is a PlantUML code snippet that captures the main actors and use cases for the Lost and Found application tailored for a residential higher education institute, based on the cases we discussed.
You can copy and paste this code directly into PlantUML-enabled editors or online tools (like plantuml.com) to generate your UML Use Case Diagram.
text@startuml
left to right direction
actor User as "User\n(Student/Resident,\nFaculty/Staff)"
actor Admin
rectangle "Lost and Found Application" {
User -- (Register Found Item)
User -- (Report Lost Item)
User -- (Search Found Items)
User -- (Search Lost Items)
User -- (Claim Lost Item)
User -- (Edit/Delete Own Reports)
User -- (Upload Item Images)
User -- (Send/Receive Messages)
User -- (Export Lost/Found List)
User -- (Receive Automated Reminders)
User -- (View Frequently Lost Items)
User -- (Access Help/FAQs)
User -- (User Registration)
User -- (User Authentication)
User -- (Profile Management)
User -- (View Own Reports/Claims)
Admin -- (Moderate Item Reports)
Admin -- (Resolve Disputes)
Admin -- (Validate Claim)
Admin -- (Register Claim Resolution)
Admin -- (View System Activity Logs)
Admin -- (Send Notifications)
Admin -- (Export Lost/Found List)
}
(Claim Lost Item) ..> (Validate Claim) : <<include>>
(Validate Claim) ..> (Register Claim Resolution) : <<include>>
(Moderate Item Reports) ..> (Resolve Disputes) : <<extend>>
@enduml
Notes on the diagram:
- The actors are User and Admin.
- The key use cases are included and grouped inside the system boundary (“Lost and Found Application”).
- <<include>> and <<extend>> relationships are modeled where appropriate (e.g., “Claim Lost Item” includes “Validate Claim”).
- You can further customize or add more relationships as per your workflow.
Let me know if you need any customization or a specific subset of use cases highlighted!
PlantUML
Copied and pasted the PlantUML syntax generated above into PlantUML tool and got the following output.

Scenario: Use Perplexity Chat to generate detailed use case description for a usecase as per the template in a particular website.
Prompt
Refer the link https://selvarajvadivelu.com/resources/it-consulting-and-business-analysis/requirement-analysis/#usecase-template where a use case description template is available. Create a detailed use case description similar to the one shown in this link, for the use case ‘Registering a found item’ of the ‘Lost and Found’ Application.
Response
Certainly! Below is a detailed use case description for the use case “Registering a Found Item” in a “Lost and Found” application, following the structure and style you would find in standard use case templates, such as the one referenced at the provided link.
Use Case Description: Registering a Found Item
Use Case ID: UC-2
Use Case Name: Registering a Found Item
Primary Actor: Finder (any user, authenticated or guest, who has found a lost item)
Secondary Actors:
- System (Lost and Found Application)
- Admin (for moderation, if necessary)
Stakeholders and Interests:
- Finder: Wants to easily register a found item to help reunite it with its owner.
- Owner (of the lost item): Wants accurate and timely information about found items, hoping theirs will be registered and recovered.
- Admin: Wants reliable, clear, and non-offensive item postings; may review reports for inappropriate content.
- Organization: Wants an efficient, user-friendly platform that encourages reporting and item returns.
Preconditions:
- The Finder has physical possession of the item.
- The application is accessible (web or mobile app online and operational).
- If required, the Finder has completed basic registration or guest verification (such as CAPTCHA).
Postconditions:
- The new found item record is added to the database.
- The item is searchable by users seeking their lost property.
- (Optional) The Finder receives confirmation and a reference (tracking) number.
Main Success Scenario (Basic Flow):
- Finder selects “Register Found Item” from the app’s menu.
- System displays the item registration form.
- Finder enters necessary item details: category, description, location where the item was found, date/time found, image (optional but encouraged), and contact information (e.g., email or phone).
- Finder submits the form.
- System validates the input:
- All required fields are filled.
- Image (if provided) is of an acceptable format and size.
- System creates a new found item record and stores provided information.
- System displays a confirmation message to the Finder, including a reference number.
- System (optional) sends an email/SMS confirmation if contact details are available.
- System makes the item available in the “Found Items” search and browse listings.
Extensions (Alternative Flows):
- 3a. Finder is not registered:
- 3a1. System prompts the Finder to register or proceed as a guest (may require CAPTCHA or email verification).
- 5a. Invalid or incomplete information:
- 5a1. System displays error(s) highlighting incomplete or incorrect fields.
- 5a2. Finder corrects information and resubmits.
- 8a. Failure to send confirmation (e.g., email service down):
- 8a1. System logs error and displays alternative reference code to Finder.
Special Requirements (Business Rules and Constraints):
- Description length must be between 10 and 500 characters.
- No explicit or abusive content allowed in item descriptions or images.
- Images are limited to 5MB, jpg/png formats only.
- If the item is deemed sensitive or high-value, admin moderation may be required before listing is public.
- All records should comply with data privacy/gdpr guidelines.
Assumptions:
- Finders are acting in good faith.
- Accurate and honest details are provided by users.
- The system has the means to notify item owners based on matching algorithms or manual search.
Frequency of Use:
Hundreds to thousands of uses per week, depending on the size and usage of the organization/institution.
Open Issues:
- Does the Finder need to maintain physical possession until contacted?
- Should the system require or simply encourage item images?
- Should admins be notified in case of suspicious entries, or only act in response to reports?
Related Use Cases:
- UC-1: Reporting a Lost Item
- UC-3: Claiming a Found Item
- UC-4: Moderating Item Postings
Summary:
This use case details how a user who finds a lost object can register it in the “Lost and Found” app, making it visible for potential matches by the owner, thereby facilitating the return process in a structured and secure manner.
Let me know if you need this expanded further or presented in a tabular format!
Creation of RFP
Prompt
Assume you are Technology Consultant.
Go through the following scenario, analyze and diagnose the problem, identify a solution to the problem and prepare an RFP to identify a vendor for implementation of the recommended solution. The RFP should contain the following sections:
1. Context
2. Problem Statement
3. Scope of work
4. Phases and Key Deliverables in each with timelines
5. Client responsibilities
6. Vendor responsibilities
7. List of details expected in proposal (Sections)
8. Vendor Evaluation Criteria
9. Timelines for proposals
10. Mechanism to get clarifications on the RFP
11. Contact points
The scenario is as below:
Bridging the Sales–Delivery Gap at NovaTech Solutions
Company Overview
NovaTech Solutions Pvt. Ltd. is a fast-growing mid-sized B2B technology services firm based in Pune, India. It provides tailored IT implementation and consulting services to enterprise clients across BFSI, manufacturing, and healthcare sectors. With a workforce of 2,000+ professionals, NovaTech delivers projects on a made-to-order basis, requiring tight alignment between sales wins and delivery readiness.
Enterprise Systems Landscape
To support its operations, NovaTech has deployed:
a. CRM Tool: Used by the Sales Team to manage leads, pipeline, and client interactions, through to contract closure. This system is the primary repository for all sales-related data, including customer profiles, communication history, and most critically, the status of potential deals.
b. ERP System: Used by the Services Delivery Team to handle resource planning, project tracking, billing, and HR functions. This system is the backbone for operational execution, managing everything from employee skill sets to project financials.
While both systems are functionally strong, they operate independently, with no integration or shared visibility. This siloed approach is at the heart of NovaTech’s current challenges.
Business Context and Core Problem
NovaTech’s Sales Team manages the entire deal lifecycle within the CRM. Once a deal is marked “Closed-Won”, details are passed (often manually) to the Services Delivery Team, which then begins resource allocation and project onboarding via the ERP.
This results in critical gaps, such as:
a) Late visibility for the Delivery team: The delivery team is caught off guard, unable to proactively prepare for new projects.
b) Last-minute staffing rushes and use of high-cost contractors: This impacts project profitability and often leads to suboptimal resource allocation.
c) Delays in project kickoff: Client expectations are not met, leading to dissatisfaction.
d) Poor client onboarding experience: The initial impression for a new client is one of disorganization and delays, potentially damaging the long-term relationship.
e) The Delivery Team has no early insight into deals marked as “likely to close” and thus cannot plan human resources proactively. This fundamental lack of foresight prevents effective operational planning.
Opportunity Pipeline States in CRM Tool
To understand the core problem more deeply, let’s elaborate on the opportunity pipeline states within the CRM tool, and how NovaTech’s current process leverages (or fails to leverage) them.
A CRM’s opportunity pipeline is a visual representation of all active sales deals and their current stage in the sales process. Each stage represents a specific set of activities and a level of probability that the deal will close.
Here are the opportunity pipeline states and their implications for NovaTech:
i. Lead/Prospect:
Description: The initial stage where a potential client has been identified but not yet qualified. Information is often basic (company name, contact person). The sales team is working to establish initial contact and assess if there’s a genuine need.
NovaTech’s Implication: At this stage, Delivery doesn’t need to be involved. Sales focuses on nurturing the lead.
ii. Qualification/Discovery:
Description: The sales team has made contact and is actively exploring the client’s needs, challenges, and budget. This involves initial meetings, information gathering, and assessing if NovaTech’s services are a good fit.
NovaTech’s Implication: Still too early for Delivery involvement. Sales is busy understanding the scope.
iii. Needs Analysis/Solutioning:
Description: Based on the qualification, the sales team (often with pre-sales or technical support) is defining the specific services and solutions that NovaTech can offer. This might involve preliminary solution design, outlining project scope, and estimating effort.
NovaTech’s Implication: Critical early warning point for Delivery. While a formal commitment isn’t made, the shape of the potential project is emerging. If NovaTech had visibility here, Delivery could begin preliminary assessment of required skills and potential resource availability for future projects.
iv. Proposal/Quotation:
Description: A formal proposal or quote has been submitted to the client, outlining the proposed solution, scope of work, timelines, and pricing.
NovaTech’s Implication: Another crucial point for early Delivery insight. At this stage, the deal is becoming more concrete. Delivery could start soft-allocating or identifying potential resources and flagging any major skill gaps that might require hiring or training. They could also review the proposed scope for feasibility and potential delivery challenges. This is where NovaTech is currently missing a huge opportunity for proactive planning.
v. Negotiation/Review:
Description: The client is reviewing the proposal, and there might be rounds of negotiation on scope, price, terms, and conditions. Legal and contracting teams may become involved.
NovaTech’s Implication: The deal is close to closing. Delivery should be on high alert. Any identified resource shortfalls from the “Proposal” stage should be actively addressed. This is where the last-minute staffing rushes are currently originating.
vi. Closed-Won:
Description: The contract has been signed, and the deal is officially won. The client is committed to proceeding.
NovaTech’s Implication: The current trigger point for NovaTech’s Delivery team. This is where the manual handoff currently occurs. By this stage, it’s often too late for optimal resource planning, leading to the problems identified (late visibility, last-minute rushes, delays).
vii. Closed-Lost/On Hold:
Description: The deal did not materialize, or it has been temporarily paused.
NovaTech’s Implication: Delivery should use this input to update their plans.
NovaTech’s Current Pipeline Utilization Gap:
The core problem at NovaTech is that the “Closed-Won” stage is the only effective trigger for the Delivery team. This means all the earlier stages, which offer valuable predictive insights into future demand for resources, are entirely ignored by Delivery. The CRM contains rich, real-time data on potential projects, but this data is not leveraged beyond the Sales function.
This lack of integrated visibility across the pipeline states creates the operational disconnect between Sales and Delivery, leading to the identified inefficiencies and negative client experiences.
Response
As a Technology Consultant, I’ve analyzed NovaTech Solutions’ scenario. The core problem lies in the lack of integration and shared visibility between their CRM (Sales) and ERP (Delivery) systems, leading to significant operational inefficiencies and negative client experiences.
Problem Diagnosis
NovaTech’s sales team manages the entire deal lifecycle within the CRM, from lead generation to contract closure. However, the delivery team, which uses the ERP system for resource planning and project tracking, only gains visibility into new projects once a deal is marked “Closed-Won.” This information is often passed manually, creating a critical delay.
The CRM’s opportunity pipeline states (Lead/Prospect, Qualification/Discovery, Needs Analysis/Solutioning, Proposal/Quotation, Negotiation/Review, Closed-Won, Closed-Lost/On Hold) offer valuable predictive insights into future project demand and resource needs. Unfortunately, NovaTech’s delivery team currently leverages only the “Closed-Won” stage, missing crucial early warning signals available in earlier stages like “Needs Analysis/Solutioning” and “Proposal/Quotation.”
This results in:
- Late visibility for the Delivery team: Inability to proactively prepare for new projects.
- Last-minute staffing rushes and reliance on high-cost contractors: Impacts profitability and leads to suboptimal resource allocation.
- Delays in project kickoff: Client expectations are not met, causing dissatisfaction.
- Poor client onboarding experience: Damages the initial impression and long-term client relationship.
Solution Identification
The fundamental solution is to integrate the CRM and ERP systems to enable real-time, bidirectional data flow, particularly concerning the sales opportunity pipeline. This integration will provide the Services Delivery Team with early and proactive visibility into potential projects, allowing for strategic resource planning and improved project readiness.
Specifically, the integration should focus on:
- Triggering alerts and data synchronization from CRM to ERP at earlier, critical stages of the sales pipeline (e.g., “Needs Analysis/Solutioning” and “Proposal/Quotation”).
- Sharing key project parameters such as estimated scope, required skills, and projected timelines from the CRM to the ERP.
- Potentially providing feedback from ERP to CRM regarding resource availability or potential delivery constraints for complex deals.
This integration will enable NovaTech to move from a reactive “Closed-Won” trigger to a proactive “early pipeline insight” model for delivery planning.
Request for Proposal (RFP) for CRM-ERP Integration Solution
1. Context
NovaTech Solutions Pvt. Ltd. is a rapidly expanding B2B technology services firm specializing in IT implementation and consulting across diverse sectors. With over 2,000 professionals, NovaTech operates on a made-to-order project basis, necessitating seamless coordination between sales and service delivery. Currently, our Sales Team utilizes a CRM tool for managing the entire sales lifecycle up to contract closure, while our Services Delivery Team uses an ERP system for resource planning, project tracking, and billing. Both systems are robust but operate independently, leading to operational inefficiencies and compromised client experiences.
2. Problem Statement
NovaTech faces significant challenges due to the siloed nature of its CRM and ERP systems. The Sales Team’s “Closed-Won” deals are manually transferred to the Delivery Team, which lacks early visibility into the sales pipeline. This results in reactive resource planning, last-minute staffing rushes, reliance on costly contractors, delayed project kickoffs, and a suboptimal client onboarding experience. The rich, predictive data available in the CRM’s earlier opportunity pipeline stages (e.g., “Needs Analysis/Solutioning,” “Proposal/Quotation,” “Negotiation/Review”) is currently underutilized by the Delivery Team, preventing proactive resource allocation and operational foresight.
3. Scope of Work
The selected vendor will be responsible for designing, developing, testing, and implementing a robust integration solution between NovaTech’s CRM and ERP systems. The primary objective is to enable automated, real-time data flow of critical sales pipeline information from CRM to ERP, and potentially relevant delivery constraints or resource availability from ERP to CRM, to facilitate proactive resource planning and improved project delivery readiness.
The scope includes, but is not limited to:
- Detailed analysis of existing CRM and ERP data structures, workflows, and business processes.
- Design of the integration architecture, including data mapping, transformation rules, and communication protocols.
- Development and implementation of integration connectors and APIs.
- Configuration of trigger points within the CRM to initiate data transfer to the ERP at specified pipeline stages (e.g., “Needs Analysis/Solutioning,” “Proposal/Quotation,” “Negotiation/Review,” “Closed-Won”).
- Synchronization of key data points, including but not limited to:
- Opportunity/Deal ID
- Client Name and Contact Information
- Project Name/Description
- Estimated Project Scope
- Required Skill Sets (based on solutioning details)
- Estimated Project Start Date
- Estimated Project Duration/Effort
- Deal Probability/Stage
- Sales Owner
- Development of dashboards or reporting capabilities within the ERP or a common platform to provide delivery teams with an aggregated view of the upcoming pipeline.
- User Acceptance Testing (UAT) support.
- Data migration strategy (if any legacy data needs to be integrated).
- Comprehensive documentation of the solution, including technical specifications, user manuals, and support guides.
- Post-implementation support and maintenance plan.
4. Phases and Key Deliverables with Timelines
The project is expected to be completed within 6-8 months from the contract signing date.
Phase 1: Discovery & Planning (Weeks 1-4)
- Deliverables:
- Kick-off Meeting & Project Plan
- Detailed Current State Analysis Report (CRM, ERP, manual processes)
- Requirements Gathering & Functional Specification Document
- Integration Design Document (Architecture, Data Mapping)
- Timeline: 4 weeks
Phase 2: Development & Configuration (Weeks 5-16)
- Deliverables:
- Integration Environment Setup
- CRM-ERP Integration Development (API development, connector configuration)
- Automated Data Flow Implementation
- Custom Reporting/Dashboard Development
- Timeline: 12 weeks
Phase 3: Testing & Quality Assurance (Weeks 17-20)
- Deliverables:
- Integration Testing Plan & Test Cases
- Unit Testing Results
- System Integration Testing (SIT) Report
- User Acceptance Testing (UAT) Support & Sign-off
- Timeline: 4 weeks
Phase 4: Deployment & Go-Live (Weeks 21-24)
- Deliverables:
- Deployment Plan
- Production Environment Setup & Go-Live
- Post-Go-Live Support Plan
- Timeline: 4 weeks
Phase 5: Post-Implementation Support & Knowledge Transfer (Weeks 25-32)
- Deliverables:
- Knowledge Transfer Sessions
- Comprehensive Solution Documentation
- Post-Go-Live Support (as per agreed terms)
- Timeline: 8 weeks
5. Client Responsibilities
NovaTech Solutions will commit to the following responsibilities to ensure project success:
- Designate a dedicated Project Manager and core project team members.
- Provide timely access to relevant NovaTech personnel (Sales, Delivery, IT) for interviews, workshops, and clarification.
- Grant necessary access to CRM and ERP systems, along with required documentation.
- Provide a dedicated testing environment for the integration solution.
- Participate actively in requirements gathering, design reviews, and UAT.
- Provide prompt feedback and approvals at each project milestone.
- Ensure internal communication and change management efforts are aligned with the project.
- Review and approve all deliverables within agreed timelines.
6. Vendor Responsibilities
The selected vendor will be responsible for:
- Providing a dedicated and experienced project team, including a Project Manager, technical leads, and integration specialists.
- Conducting all phases of the project, from discovery to post-implementation support, as outlined in the Scope of Work.
- Adhering to agreed-upon timelines, budget, and quality standards.
- Proposing and utilizing best-in-class integration methodologies and technologies.
- Developing a comprehensive project plan and regularly communicating progress.
- Ensuring data security, integrity, and privacy throughout the integration process.
- Providing detailed technical documentation, user manuals, and training materials.
- Offering a clear post-implementation support and maintenance plan.
- Proactively identifying and communicating risks and proposing mitigation strategies.
7. List of Details Expected in Proposal (Sections)
Vendors are requested to submit comprehensive proposals addressing the following sections:
- Executive Summary: A concise overview of your understanding of NovaTech’s needs, your proposed solution, and the key benefits.
- Company Profile & Experience:
- Overview of your company, including size, locations, and core competencies.
- Demonstrated experience with similar CRM-ERP integration projects, specifically in the B2B services sector.
- Case studies or client references for relevant past projects.
- Resumes of key personnel proposed for this project.
- Proposed Solution & Architecture:
- Detailed technical architecture of the proposed integration solution.
- Recommended integration platform/technologies (e.g., iPaaS, custom APIs).
- Approach to data mapping, transformation, and error handling.
- Strategies for ensuring data security and integrity.
- Proposed dashboards or reporting mechanisms for pipeline visibility.
- Project Methodology & Plan:
- Detailed project methodology (e.g., Agile, Waterfall, Hybrid).
- Comprehensive project plan with detailed tasks, sub-phases, and resource allocation per phase.
- Proposed timelines for each deliverable, aligning with or improving upon the RFP’s suggested timelines.
- Risk assessment and mitigation strategies.
- Change Management & Training:
- Approach to managing organizational change related to the integration.
- Proposed training plan for NovaTech’s Sales, Delivery, and IT teams.
- Support & Maintenance:
- Detailed post-implementation support plan (e.g., SLA, response times, support channels).
- Proposed ongoing maintenance services.
- Pricing Proposal:
- Detailed breakdown of all costs, including licensing, development, implementation, training, and ongoing support.
- Clearly indicate any recurring costs.
- Provide options for different pricing models if applicable (e.g., fixed-price, time & materials with caps).
- References:
- Minimum of three client references for similar projects, including contact details.
- Appendices: Any supporting documentation, certifications, or additional relevant information.
8. Vendor Evaluation Criteria
Proposals will be evaluated based on the following criteria:
- Experience & Expertise (25%):
- Demonstrated track record in CRM-ERP integration for B2B services firms.
- Relevant industry experience and understanding of sales and delivery processes.
- Qualifications and experience of the proposed project team.
- Proposed Solution & Technical Approach (30%):
- Clarity, completeness, and effectiveness of the proposed integration architecture.
- Scalability, security, and maintainability of the solution.
- Innovation and adherence to best practices.
- Project Methodology & Plan (20%):
- Realism and comprehensiveness of the project plan and timelines.
- Robustness of the risk management strategy.
- Clarity of deliverables and milestones.
- Cost-Effectiveness (15%):
- Competitiveness of pricing relative to the proposed solution and services.
- Clarity and transparency of the cost breakdown.
- Support & Maintenance Offering (10%):
- Clarity and comprehensiveness of the post-implementation support plan.
- Service Level Agreements (SLAs) and responsiveness.
- Long-term value proposition.
9. Timelines for Proposals
- RFP Release Date: August 5, 2025
- Deadline for Questions/Clarifications: August 19, 2025
- Proposal Submission Deadline: September 9, 2025 (5:00 PM IST)
- Vendor Shortlisting & Initial Reviews: September 23, 2025
- Vendor Presentations/Interviews (if required): October 7, 2025
- Final Vendor Selection & Notification: October 21, 2025
- Contract Negotiation & Signing: November 4, 2025
10. Mechanism to Get Clarifications on the RFP
All questions and requests for clarification regarding this RFP must be submitted in writing via email to the primary contact point listed below. To ensure fairness and transparency, all questions and their corresponding answers will be anonymized and shared with all participating vendors. No direct communication or individual meetings regarding the RFP content are permitted outside of this formal clarification process until vendor shortlisting.
11. Contact Points
For all inquiries related to this Request for Proposal, please contact:
Primary Contact: [Name of Contact Person – e.g., Mr. Ankur Sharma] [Title – e.g., Head of IT Operations] NovaTech Solutions Pvt. Ltd. [Email Address – e.g., ankur.sharma@novatech.com] [Phone Number – e.g., +91-9876543210]
This RFP aims to find a strategic partner who can not only implement a technical solution but also understand NovaTech’s business context and contribute to a more efficient and integrated operational model.